Note ! 本記事は公開から1年以上経過しています。

  • Geometry Script やメッシュのブーリアン的操作はプラグインと UE の版で利用手順が変わります。該当バージョンのドキュメントを確認してください。
  • パフォーマンスはターゲットプラットフォームのポリゴン予算に強く依存します。

UE5(Unreal Engine 5)で自由な形状に動画を表示できるカーブスクリーンの作り方を紹介します。前回記事のMedia Plate機能にて、記事内では紹介していませんが、メッシュ形状で球体を選んで角度を指定することで、カーブスクリーンにより簡単に動画を表示することも可能です。

より独自の形状を作りたい場合は、以下のカーブスクリーンの作り方をご参考くださいませ。

前回記事のMedia Plate機能

https://riragon.com/ue5-douga-saisei-h265-mp4/

自由な形状のカーブスクリーンをつくる

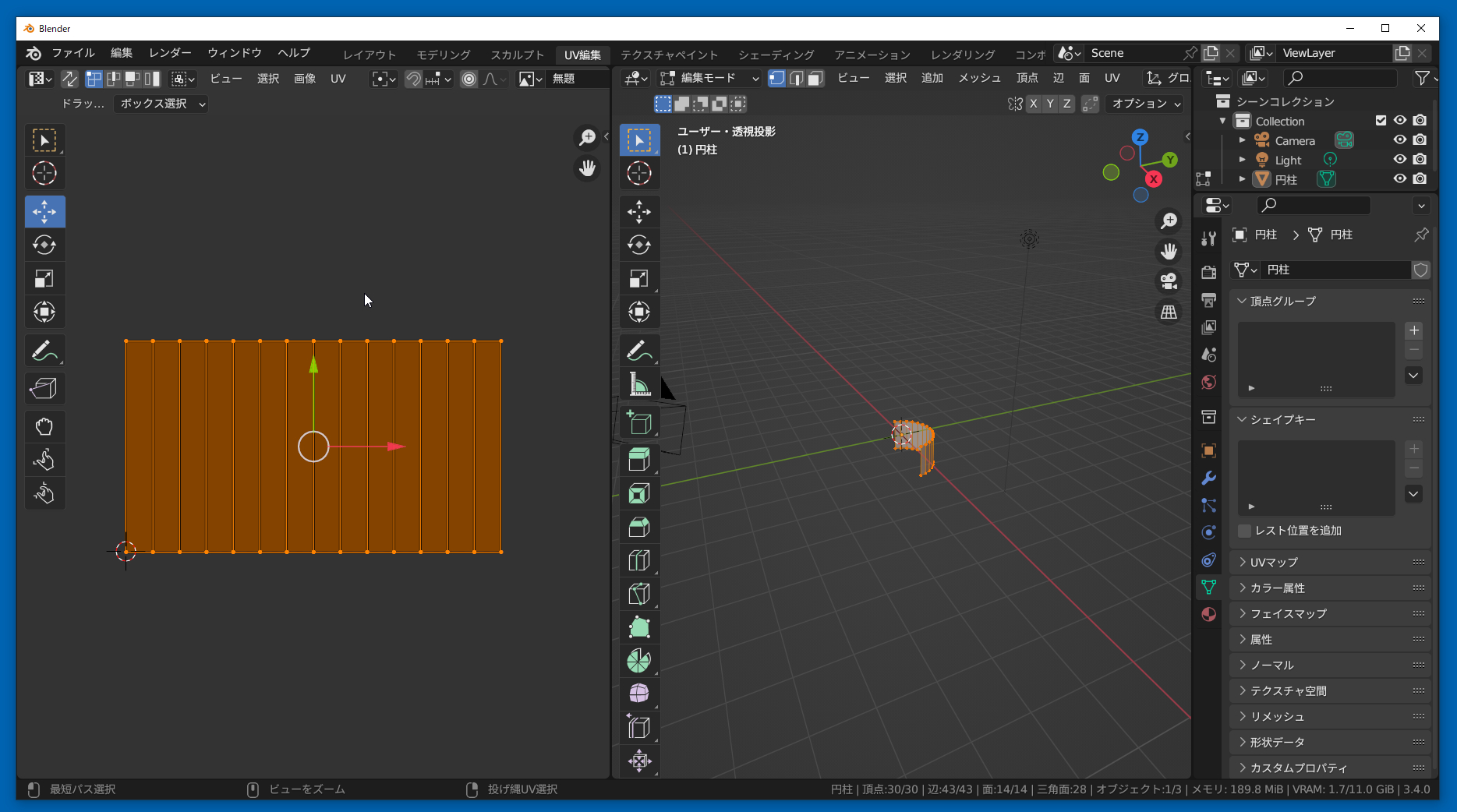
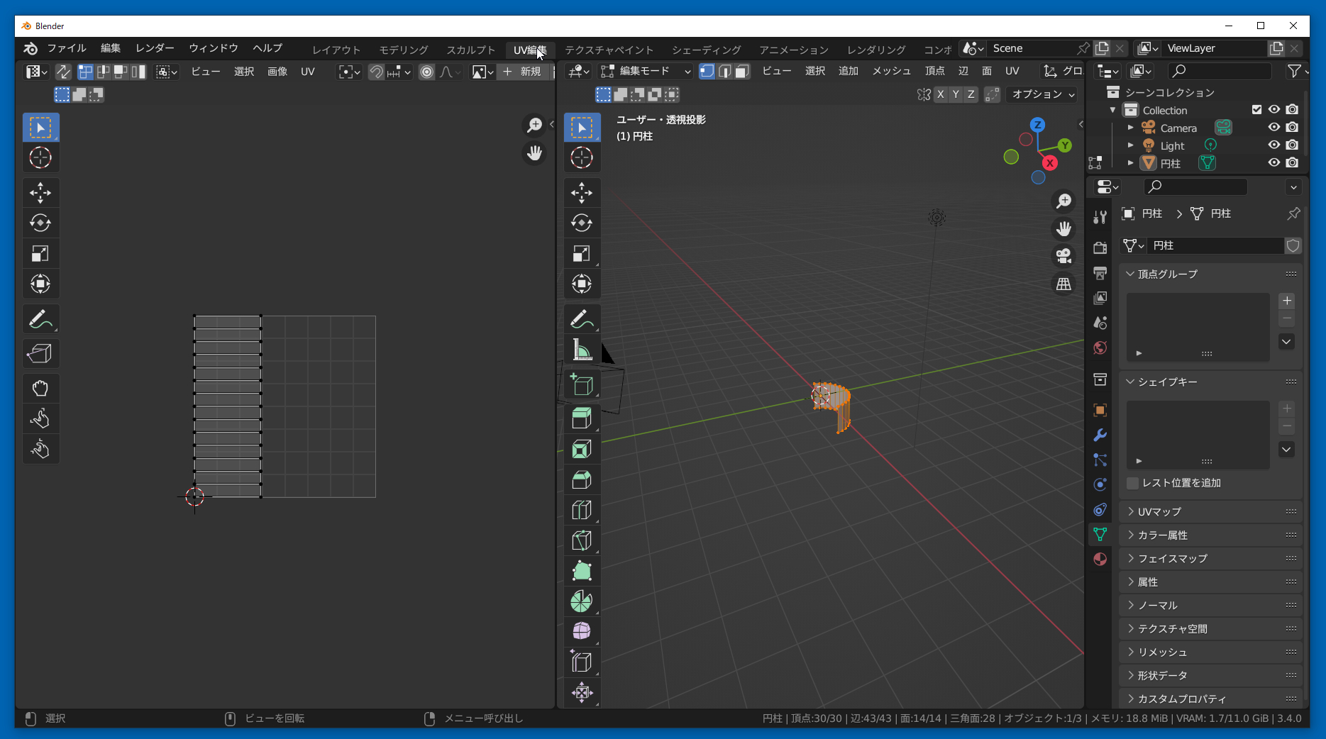
例えばBlenderで円柱を作ります。Blenderに関して難しい機能は使いませんが、細かい使い方も説明しませんので、はじめてBlenderを使う人は簡単なチュートリアルをやっておくとよいでしょう。モデリングで円柱を加工してゆきます。 反対側のメッシュの点も選択できるように、この辺をクリックします。 頂点を削除などで要らない部分を消します。余分なものが残らないように上手く調整してください。 カーブ形状のスクリーンができます。 自由な形状に変更します。広げたり比率を変えたり。 UVを選択します。 展開をクリックします。メッシュが展開されます。 UVマップが表示されます。右の選択エリアに対して、左のUVマップが割り当てられているイメージです。 テクスチャーのサイズを設定するために新規をクリックします。 3840×2160ピクセルに設定しました。 左側のメッシュ回転したりサイズを合わせたりして、テクスチャーのサイズに合わせて調整します。以上で完了です。 レイアウトに戻ります。メッシュを選択してたぶん右クリックして、スムーズシェードにしてスムーズにしてみましょう。 素敵なカーブスクリーンができました。 FBXで書き出します。ジオメトリのスムージングを面にして、書き出します。これをチェックしておくと、UE5で取り込んだときに注意が出ない気がします。おまじないみたいなものです。 書き出したFBXをインポートします。適宜設定してください。 動画をドロップします。 動画をレベルにドロップします。Media Plateのおかで動画をドロップするだけで再生できるのは便利ですね。 球体から画角を指定してスクリーンを作ることもできるので試してみてください。エクイレクタングラーのマップなどを使うときは、球体から設定したほうが良い場合も多いでしょう。独自の形状を反映させたい場合は、その球体の隣のカスタムを選びます。 先ほどつくったFBXを取り込みます。 こんな感じのカーブスクリーンになっています。 動画を再生します。たいてい逆さになったり、裏返ったりします。Blenderに戻りメッシュの形状を反転させてもよいです。 UE5内でメッシュの形状を反転させてもよいです。 以上で自由な形状にてスクリーンを作りたいときのヒントになれば幸いです。

記事一覧

関連記事

更新情報・連絡先は X(Twitter) @riragoncom へ。