Note ! 本記事は公開から1年以上経過しています。

  • Blender のショートカット・メニュー名・編集モードの UI は版で変わります。該当バージョンのマニュアルを確認してください。
  • 分離後の法線・マテリアルスロット・モディファイアの状態はトポロジに依存します。エクスポート前にシェードビューで確認してください。
  • 記事はメモ的な短い手順です。大規模メッシュではパフォーマンスに注意してください。

3D-Coatは、ウクライナのキエフに本社がある開発会社Pilgwayのソフトウェアです。 このソフトウェアを利用することでウクライナの応援にもなります。3D-Coatは、3Dモデリング、テクスチャリング、レンダリング、UVマッピングなど幅広い作業が可能です。 競合製品としてZBrushやSubstance Painterなどがあります。

それら製品より安い価格(永久ライセンスもしくはサブスクリプション)で使えます。

それぞれに素晴らしい得意な分野がありますが、3D-Coatも劣らず使いやすいソフトウェアです。

私はスカプトルやテクスチャリングに使っています。

無料のBlenderだけでも同様に作業できますが、いくつか使えるソフトウェアがあると、それぞれ得意な機能があるので作業がスムーズに進むことがあります。

3D-Coat https://3dcoat.com/ オブジェクトをBlenderで2分割して、切れてしまったメッシュを埋めて、二つのオブジェクトにする方法を説明します。二つのオブジェクトにする方法を利用してリモコンをモデリングして3Dcoatでテクスチャリングしてみます。

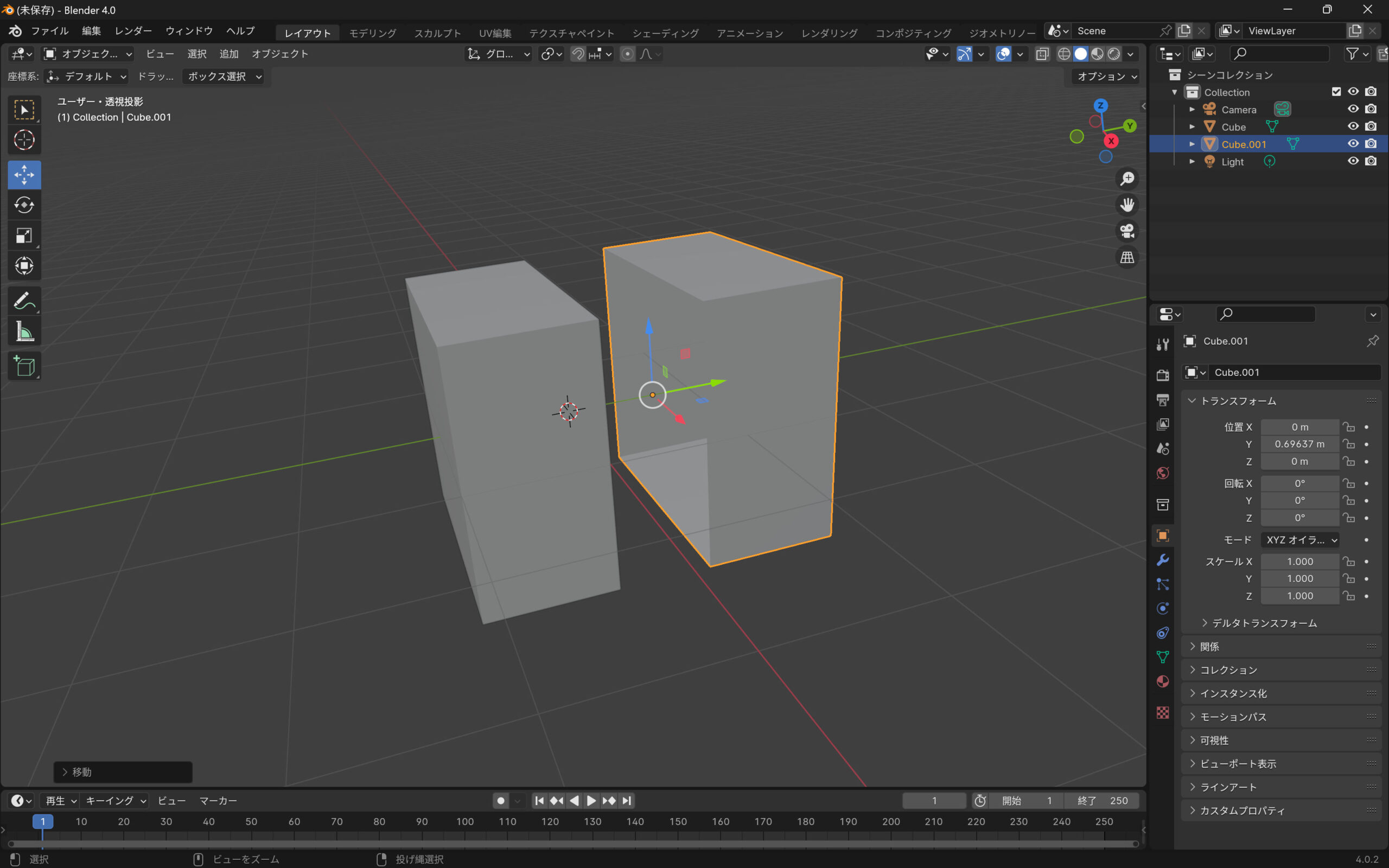
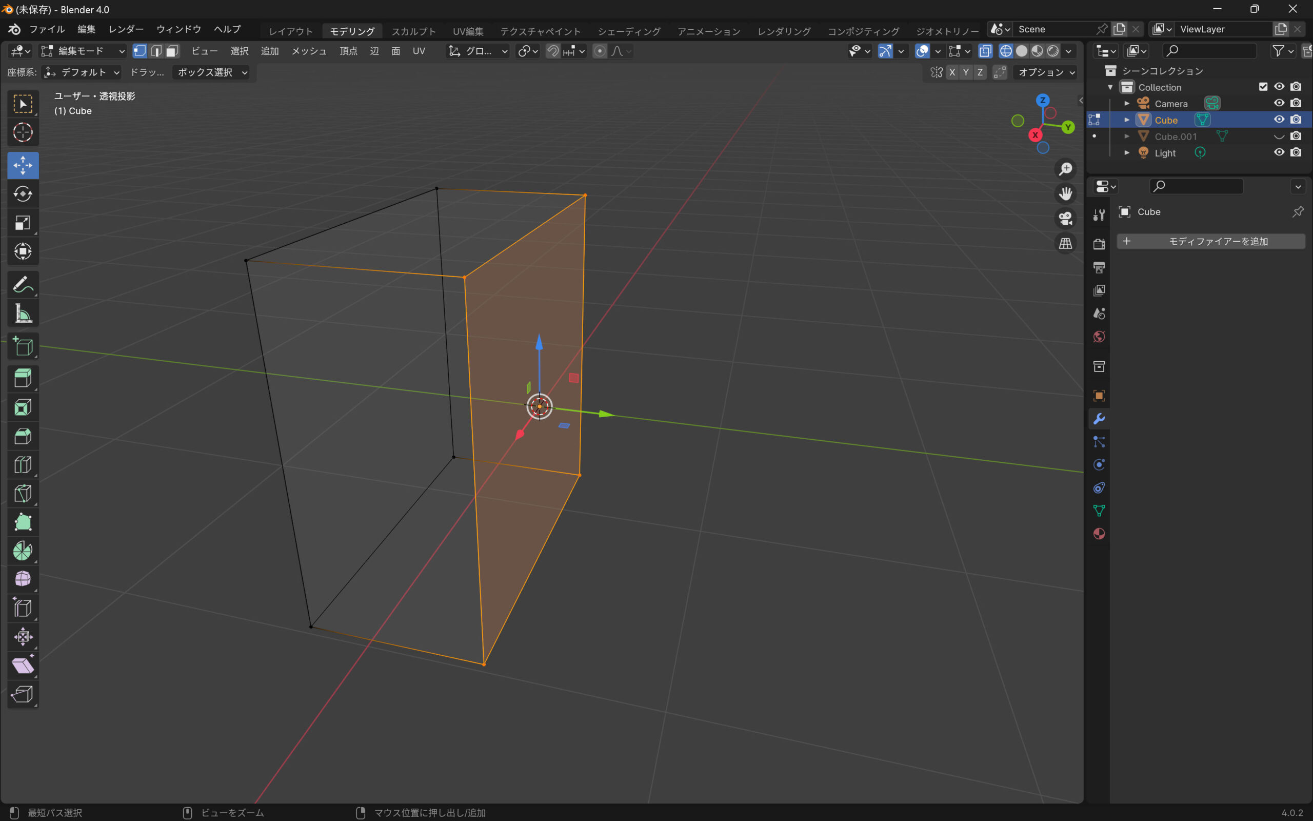
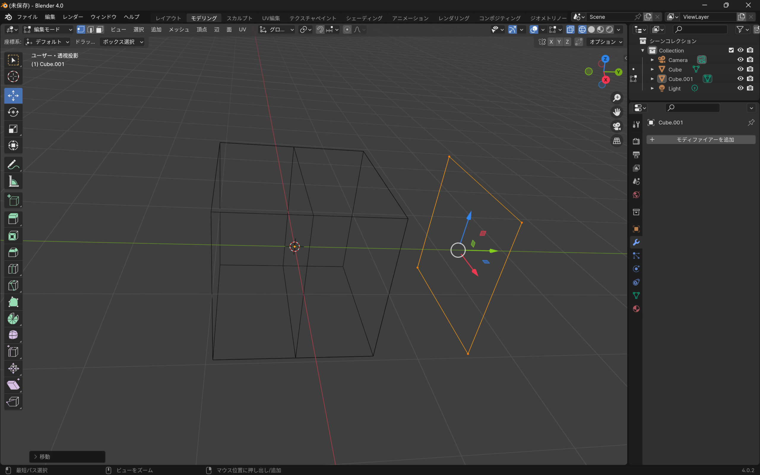
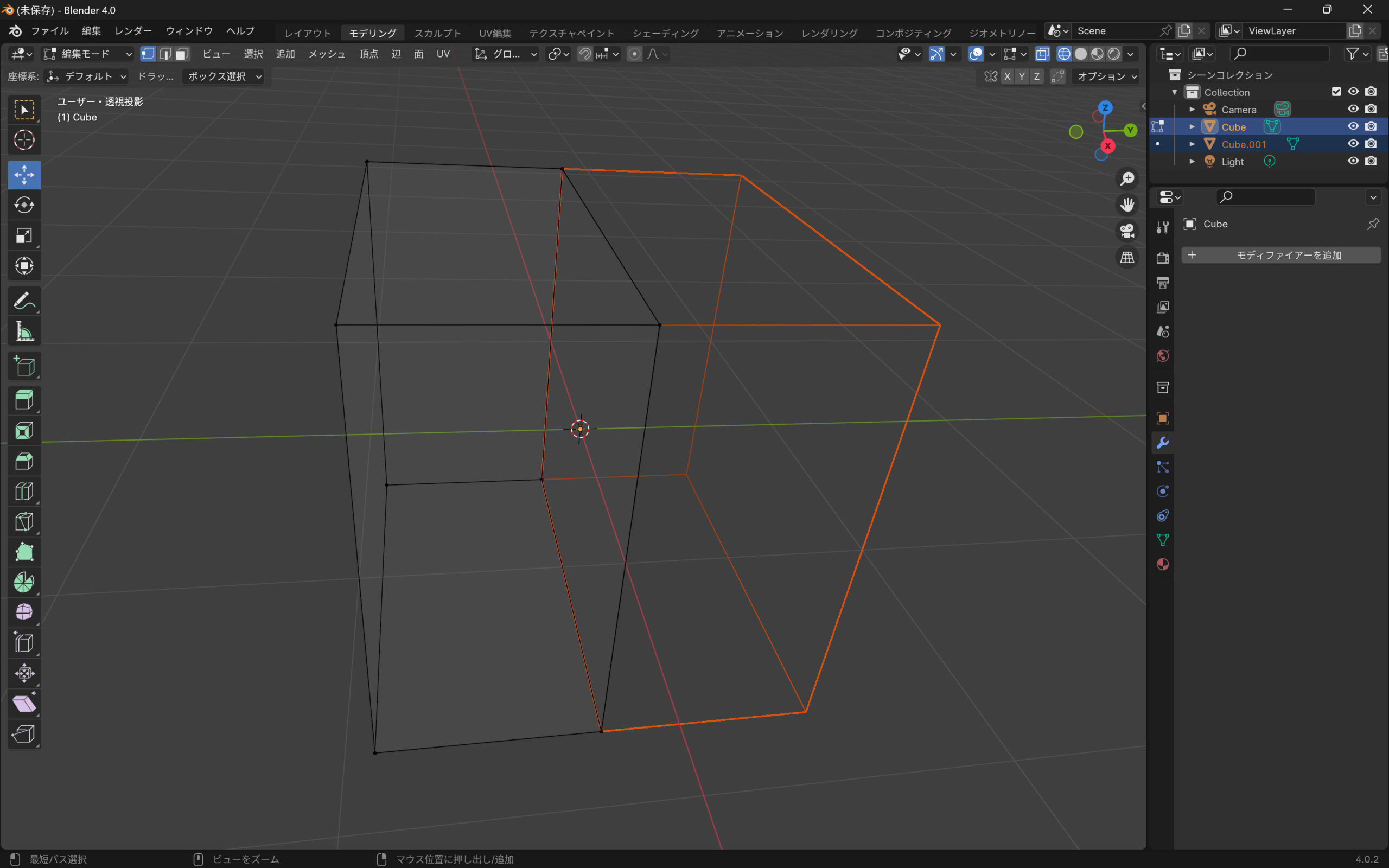
Blenderでキューブを2分割

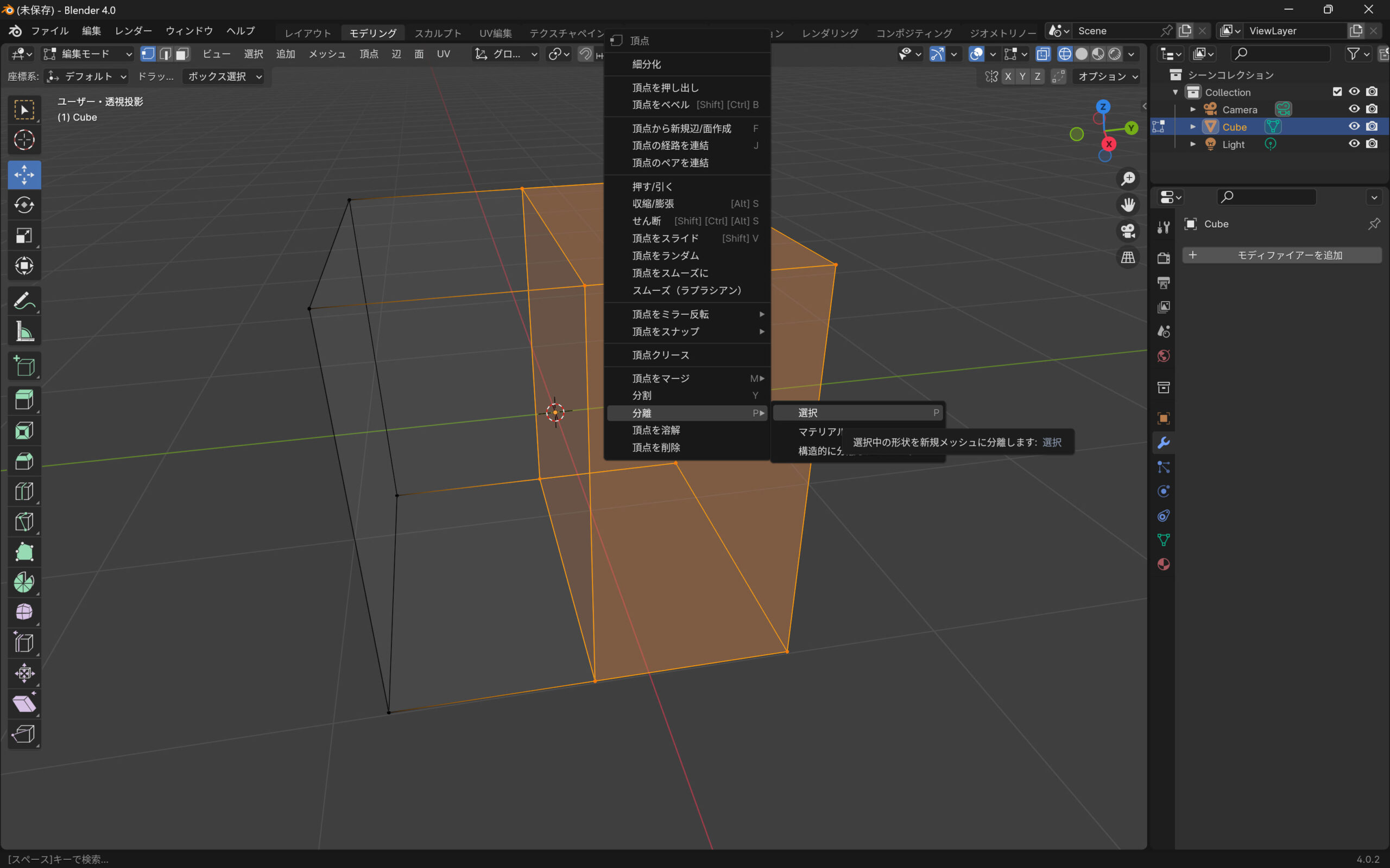
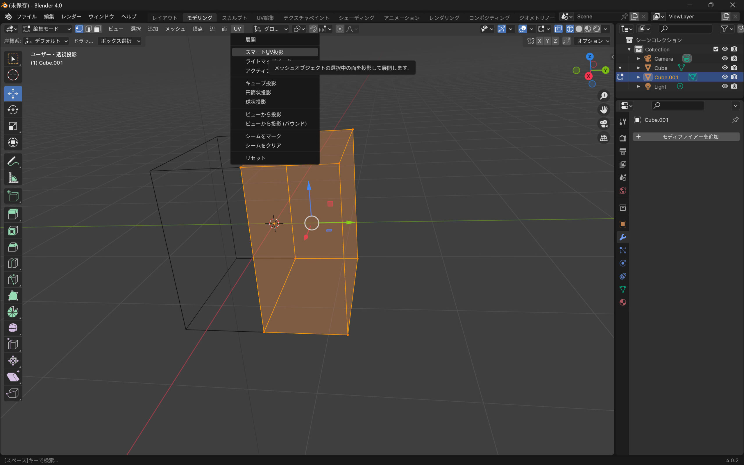
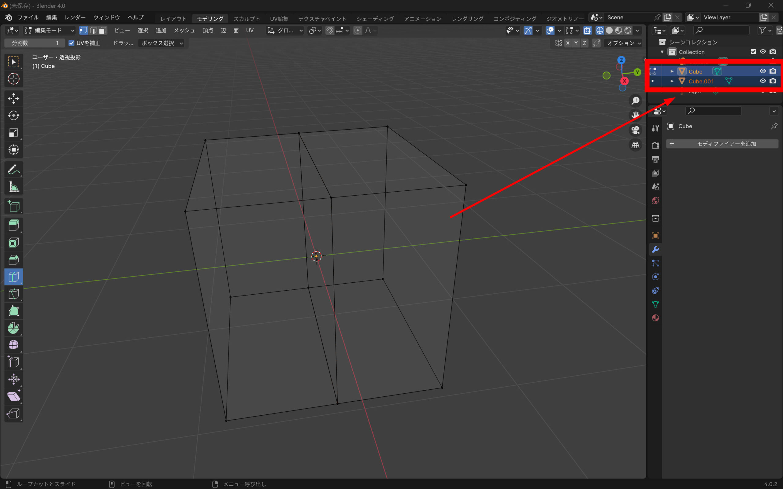
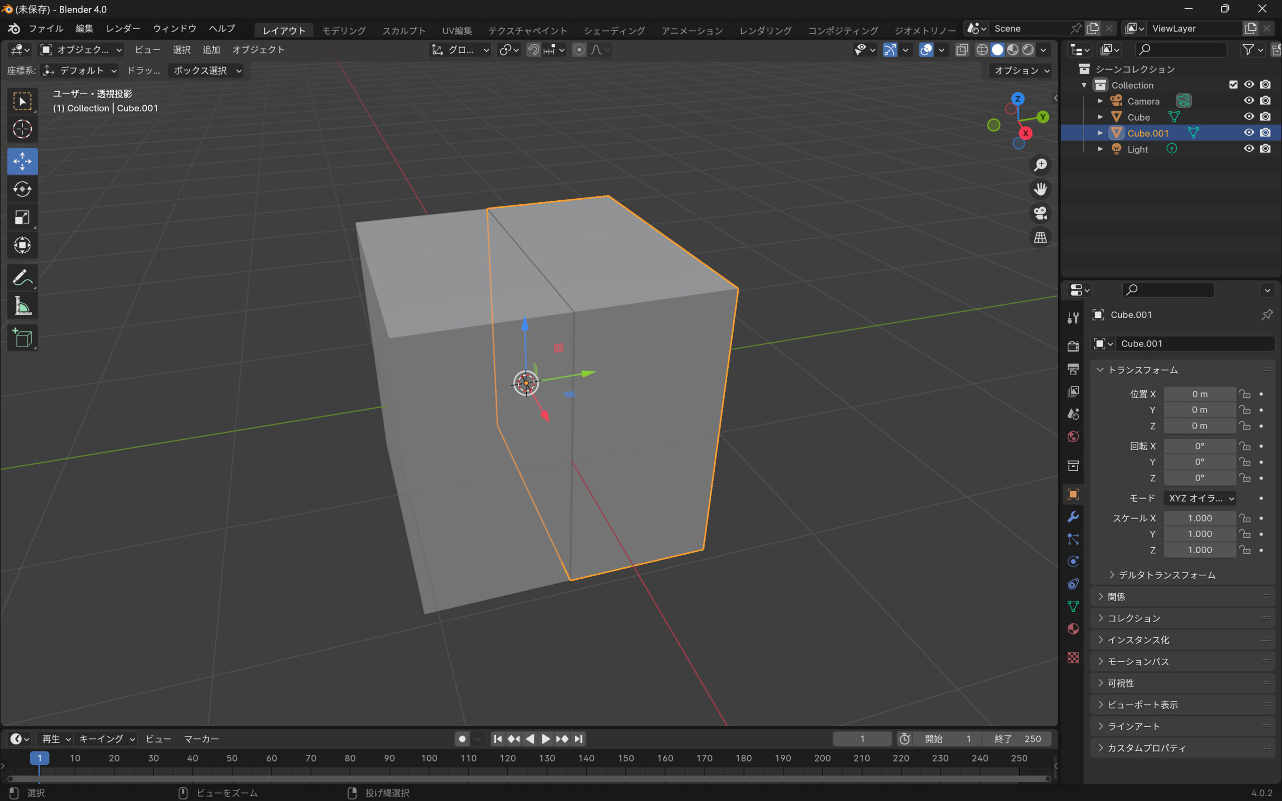
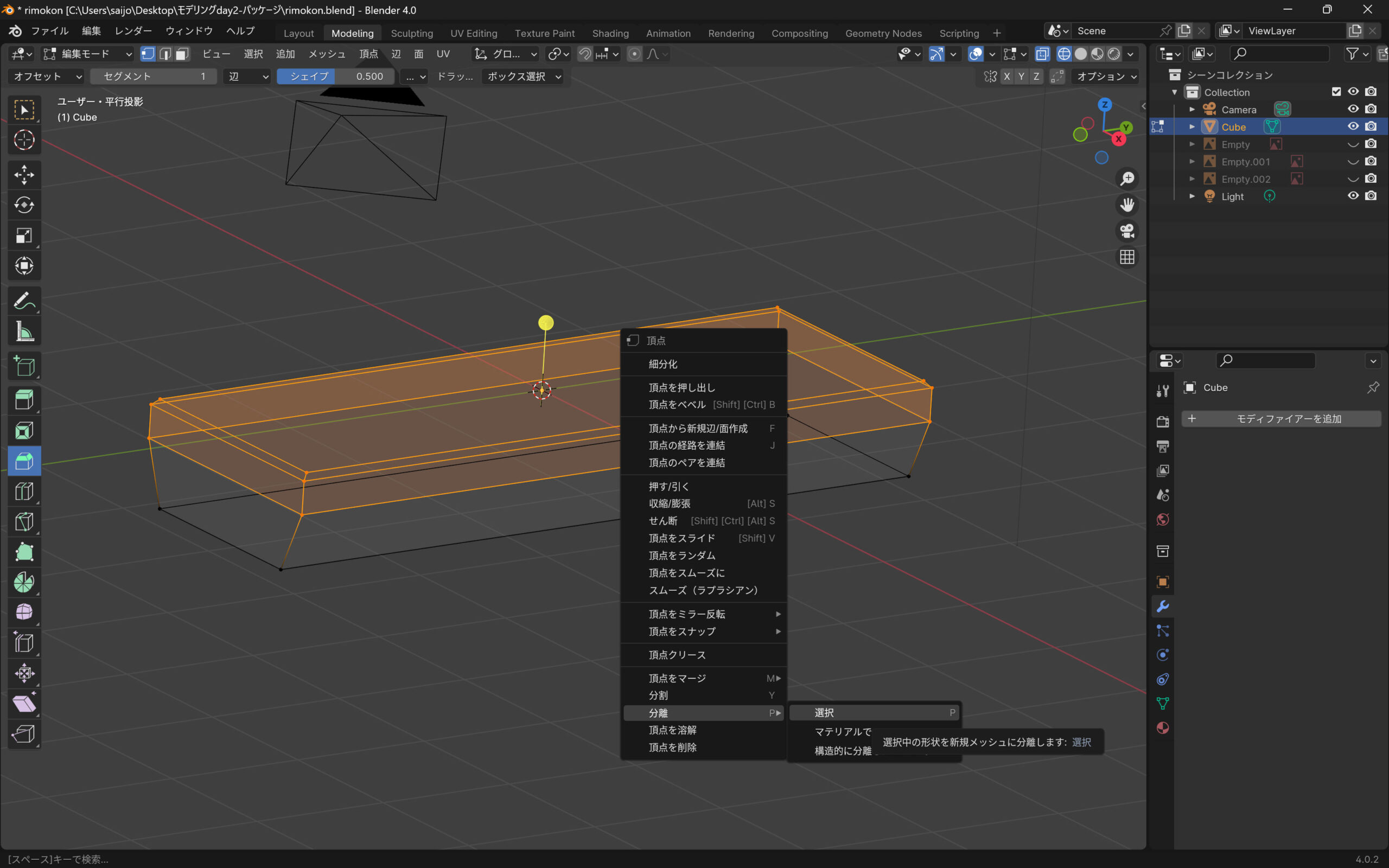
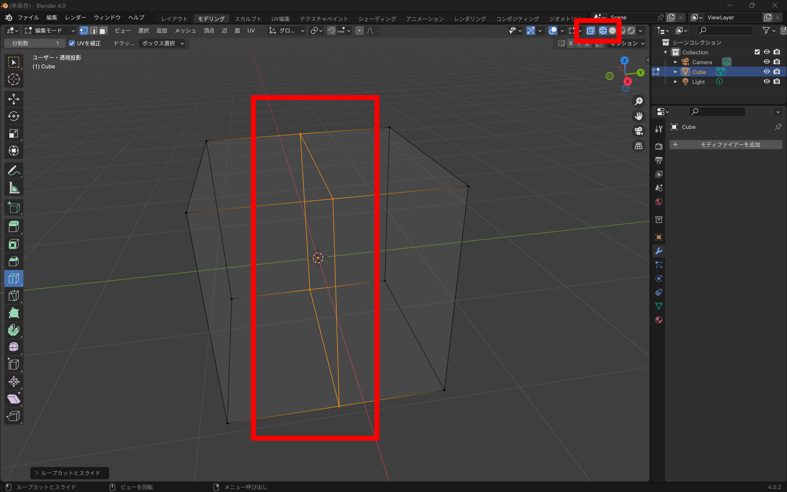
Blenderでキューブを2分割して、2つのオブジェクトにしてみます。オブジェクトを2分割すると、メッシュに穴が開きます。それを塞ぐ方法を説明します。 モデリングで2つにメッシュを分割します。 その部分の頂点を選択します。 右クリック、分離、選択するを選択します。 オブジェクトが2つにわかれました。しかし! 切断の頂点だけ分離されてしまうので失敗です。 作業を戻して、分離したい側の全体を選択します。 右クリックして分離、選択します。 分離成功です。 2つに分かれてわかりやすくなりました。 片側のモデルを選択。切断面にはメッシュがないので、それらの頂点を選択します。 右クリックで、頂点から新規辺/面作成します。 オブジェクトが分離できました。 もう片側に同じ処理をします。 それぞれのオブジェクトのUVを作成します。 スマートUV投影を選択します。 3Dcoatにオブジェクトを送ります。2つ同時に送るとテクスチャーがよくわからないことになるので、片側づつ3Dcoatに送信しましょう。 色を付けて戻す。 色を付けて戻す。 UE5に取り込めました。 以上を応用して以下リモコンをモデリングします。 完了!

記事一覧

関連記事

更新情報・連絡先は X(Twitter) @riragoncom へ。