Note ! 本記事は公開から1年以上経過しています。
- Blender・3DCoat・UE の版組み合わせでエクスポートオプションとマテリアル再現が変わります。各リリースノートを確認してください。
- 3D マウスデバイスのドライバと OS サポートはメーカー更新の影響を受けます。記事の作業はモデリング手順の例です。
- PBR セットの解像度と圧縮設定はターゲットプラットフォームのメモリ制約に依存します。
3D-Coatは、ウクライナのキエフに本社がある開発会社Pilgwayのソフトウェアです。 このソフトウェアを利用することでウクライナの応援にもなります。3D-Coatは、3Dモデリング、テクスチャリング、レンダリング、UVマッピングなど幅広い作業が可能です。 競合製品としてZBrushやSubstance Painterなどがあります。
それら製品より安い価格(永久ライセンスもしくはサブスクリプション)で使えます。
それぞれに素晴らしい得意な分野がありますが、3D-Coatも劣らず使いやすいソフトウェアです。
私はスカプトルやテクスチャリングに使っています。
無料のBlenderだけでも同様に作業できますが、いくつか使えるソフトウェアがあると、それぞれ得意な機能があるので作業がスムーズに進むことがあります。
3D-Coat https://3dcoat.com/
3DマウスをBlenderでモデリング
3DマウスをBlenderでモデリングをして、3DCoatでテクスチャリングします。素材の質感が異なる部分を3つパーツに分離してそれぞれテクスチャーを貼り付けしてみます。Blenderでガイドの写真を設置します。
円柱をおいて、あれやこれやします。
だいぶ似てきました。
スムースシェードを実行すると、滑らかになります。
3つのパーツが完成しました。
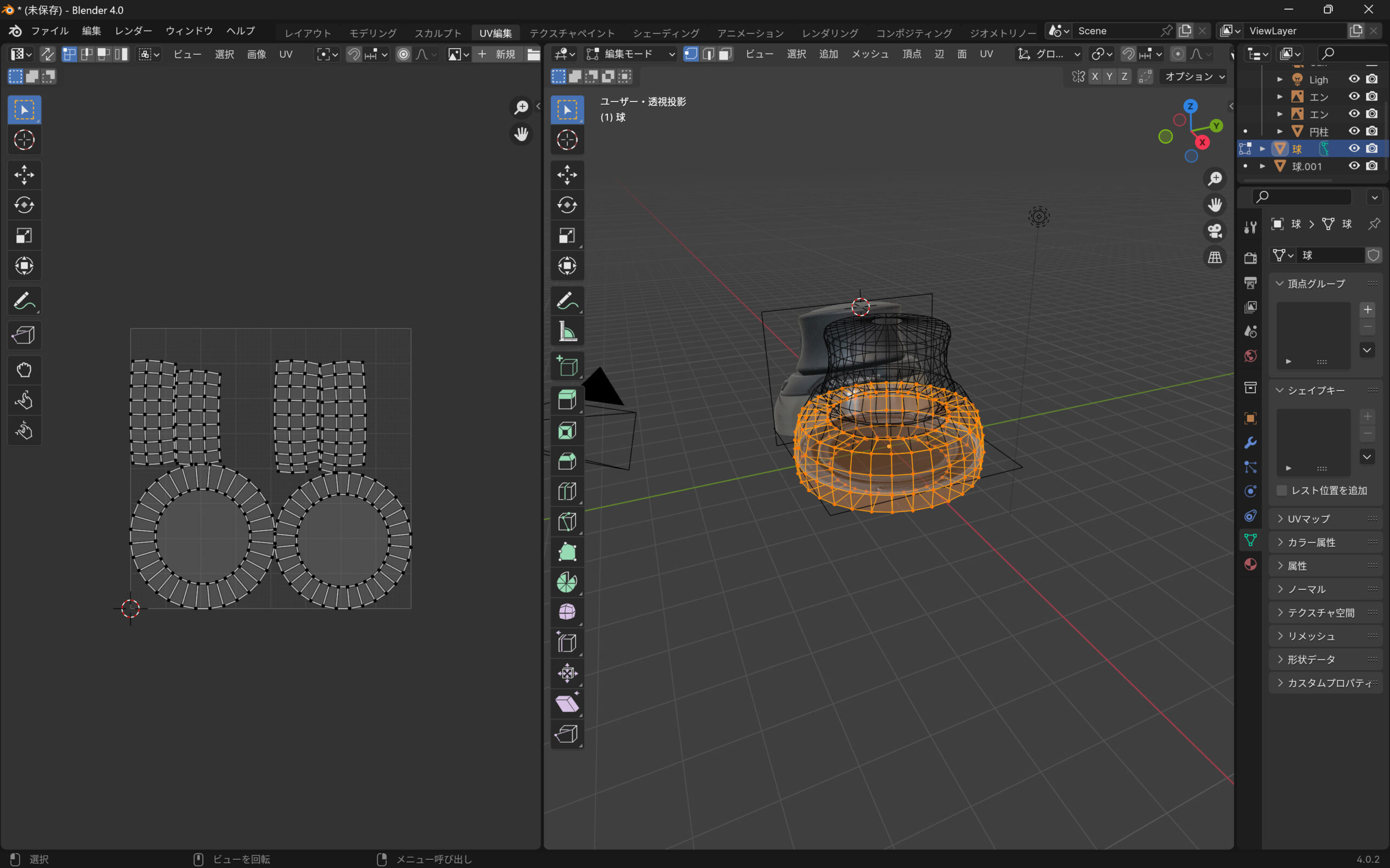
それぞれUVマップを作成します。
Blenderからモデルを3Dcoatに送ります。
3Dcoatでテクスチャーを貼ります。
ロゴも貼り付けできます。それぞれのパーツに合わせてテクスチャーをペイントします。
Blenderに戻すとこんな感じです。操作する部分はゴム、プラスティック、ステンレスなど設定しました。
UE5に取り込んでライティングでLEDの発光を再現しました。

更新情報・連絡先は X(Twitter) @riragoncom へ。