3D-Coatは、ウクライナのキエフに本社がある開発会社Pilgwayのソフトウェアです。 このソフトウェアを利用することでウクライナの応援にもなります。3D-Coatは、3Dモデリング、テクスチャリング、レンダリング、UVマッピングなど幅広い作業が可能です。
競合製品としてZBrushやSubstance Painterなどがあります。それら製品より安い価格(永久ライセンスもしくはサブスクリプション)で使えます。それぞれに素晴らしい得意な分野がありますが、3D-Coatも劣らず使いやすいソフトウェアです。私はスカプトルやテクスチャリングに使っています。無料のBlenderだけでも同様に作業できますが、いくつか使えるソフトウェアがあると、それぞれ得意な機能があるので作業がスムーズに進むことがあります。
3D-Coat
https://3dcoat.com/
小さなスイッチを3Dモデリング
今日は、小さなスイッチを3Dモデリングしてみました。Blenderでモデリングして、3D-Coatでテクスチャリングしてみます。私はCG初心者なので、もっと良い方法もあるでしょう。
スイッチの写真を撮影
まず簡単に上下左右正面の写真を撮りました。
Blenderにて写真をガイドとして取り込みます。
取り込んだ写真のガイドを元にモデリングします。
コネクタ部分を押し込んで、筐体とコネクタの2つのモデルを作成します。
AC部分をちょっと押し出しました。
このLEDを光らせたいので、ここも押し込みます。
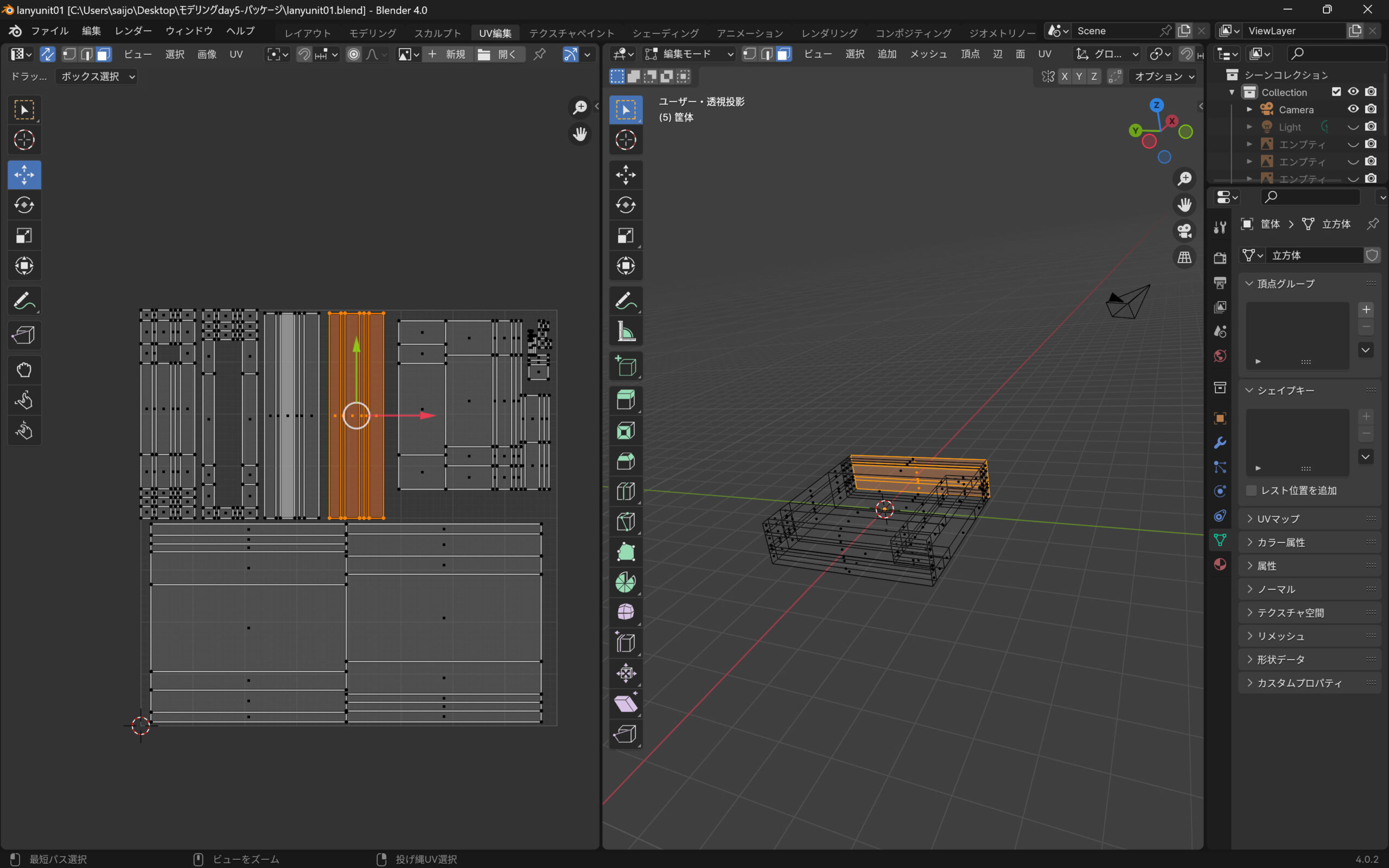
モデリング完成です。
あとでテクスチャーを貼り付けるとき、島を分かりやすくするため隙間をあけます。
3Dcoatで画像を貼り付け
3Dcoatにモデルを移動します。そしてコネクタ部分の写真を貼り付けます。
筐体のテクスチャーを作ります。リピート素材を作りました。
色の違いが目立つのなじませます。
素材完成です。
素材を3Dcoatに取り込みます。
筐体にテクスチャーを貼り付けます。
細かい部分はフォトショップなどで微調整します。
書き出してUE5に取り込みLEDも光らせてみました。
UE5上で、スイッチのシュミレーションの素材として使えそうですね。

			


















